产品PG电子
PRODUCT

电 话:400-800-9090
手 机:13716786200
联系人:李经理
E_mail:965545620@qq.com
地 址:北京市怀柔区桥梓镇兴桥大街1号南楼203室
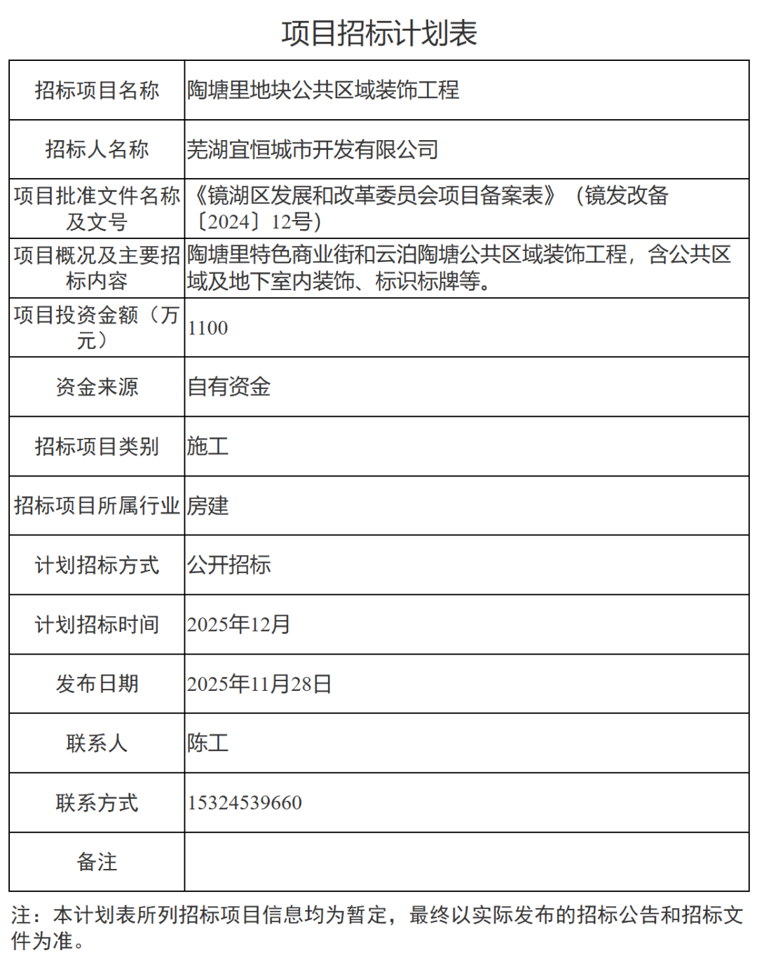
1100万!芜湖市中心陶塘里地块项目又传出新消息
陶塘里特色商业街和云泊陶塘公共区域装饰工程,含公共区域及地下室内装饰、标识标牌等将于12月进行公开招标,该项目投资金额1100万。

据项目施工方透露:目前芜湖陶塘里商业住宅地块工程首栋单体(特色商业街地块S7#楼)已顺利封顶,接下来PG电子 PG平台将全力冲刺12月底商业地块剩余楼栋全部封顶节点目标。

资料显示:陶塘里商业住宅项目共分为1#、2#、3# 三块用地。共拟打造11栋商业+11栋住宅+1栋餐饮+1栋酒店。

其中1# 地块定位为湖畔型潮流美学商业街,其余地块为住宅部分,兼容健身休闲、儿童活动、物业管理等功能,为居民提供舒适、宜居的生活空间。

2# 地块拟建设8栋7-13F住宅;3#地块拟建3栋4-8F住宅;目前该项目已动工,住宅地块或取名为“云泊陶塘”,并规划200席的宋式美学大宅。

随着项目建设的持续推进,我们可以预见,未来陶塘里将成为芜湖市民工作、生活、娱乐的新地标。
它不仅将为镜湖片区城市面貌带来新的变化,相信随着特色商业项目的落地和启动,也会促进片区全新商业布局的形成,进一步提升区域城市品质和魅力。

温馨提示:本平台所展示的各项信息来源于各类公开信息、开发商或代理商提供信息,以及售楼处和相关场地的人工采集信息等,仅供平台交流、参考之用。考虑到信息公开和采集的时效性及局限性,以上信息可能存在一定的滞后或错漏,为保障您的权益,请在参考和实际使用具体信息时,务必注意向开发商及相关人员核实确认后再决策。给您带来不便敬请谅解。
Copyright © 2016-2024 PG模拟器建筑装饰有限公司 版权所有
电 话:400-800-9090 手 机:13716786200 传 真:010-61702839 E-mail:965545620@qq.com
地 址:北京市怀柔区桥梓镇兴桥大街1号南楼203室
扫码关注我们