产品PG电子
PRODUCT

电 话:400-800-9090
手 机:13716786200
联系人:李经理
E_mail:965545620@qq.com
地 址:北京市怀柔区桥梓镇兴桥大街1号南楼203室
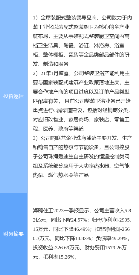
8月4日海鸥住工涨停分析:装配式建筑热泵装修装饰概念热股
海鸥住工涨停收盘,收盘价4.66元。该股于10点54分涨停,未打开涨停,截止收盘封单资金为2.07亿PG电子 PG平台元,占其流通市值6.86%。
8月4日的资金流向数据方面,主力资金净流入4304.79万元,占总成交额32.65%,游资资金净流出2353.35万元,占总成交额17.85%,散户资金净流出1951.44万元,占总成交额14.8%。

该股为装配式建筑,热泵,装修装饰概念热股,当日装配式建筑概念上涨0.36%,热泵概念上涨0.11%。

以上内容由证券之星根据公开信息整理,由算法生成,与本站立场无关。证券之星力求但不保证该信息(包括但不限于文字、视频、音频、数据及PG电子 PG平台图表)全部或者部分内容的的准确性、完整性、有效性、及时性等,如存在问题请联系我们。本文为数据整理,不对您构成任何投资建议,投资有风险,请谨慎决策。
证券之星估值分析提示海鸥住工盈利能力一般,未来营收成长性较差。综合基本面各维度看,股价偏高。更多
以上内容与证券之星立场无关。证券之星发布此内容的目的在于传播更多信息,证券之星对其观点、判断保持中立,不保证该内容(包括但不限于文字、数据及图表)全部或者部分内容的准确性、真实性、完整性、有效性、及时性、原创性等。相关内容不对各位读者构成任何投资建议,据此操作,风险自担。股市有风险,投资需谨慎。如对该内容存在异议,或发现违法及不良信息,请发送邮件至,我们将安排核实处理。
Copyright © 2016-2024 PG模拟器建筑装饰有限公司 版权所有
电 话:400-800-9090 手 机:13716786200 传 真:010-61702839 E-mail:965545620@qq.com
地 址:北京市怀柔区桥梓镇兴桥大街1号南楼203室
扫码关注我们